#CircuitBreaker: What to do if your pet needs a vet
- ZumVet

- May 21, 2020
- 1 min read
Updated: Jun 10, 2020
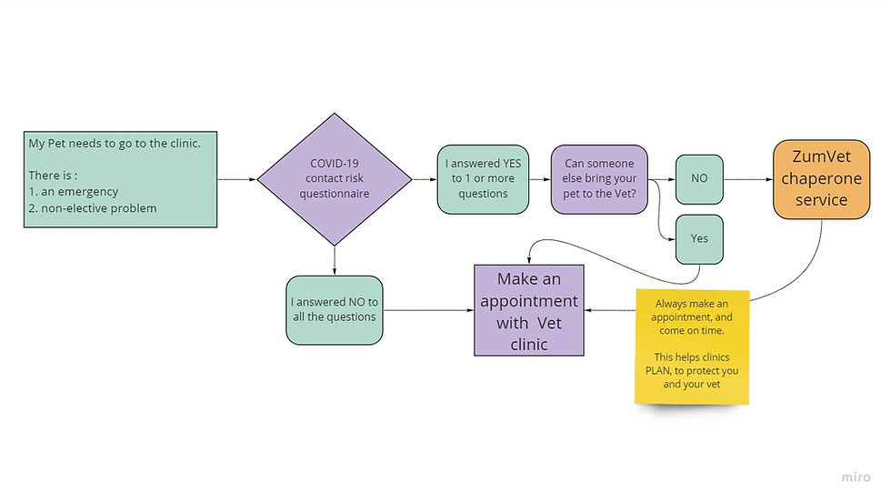
Whilst veterinary services remain essential services unless it is for emergencies and non-elective procedures, we recommend delaying an in-person visit to the clinic - this protects you, your pets, and your vets! Let's play our part during the circuit breaker measures to help #flattenthecurve in our fight against COVID-19.
Here are some tips to help in our efforts of #socialdistancing:
1. Ask before you visit
Not sure if you need to see a vet? Consider video calling a vet to help guide you on whether a trip down to the clinic is warranted. Sometimes minor issues can be treated via a digital consult.
2. Have your meds sent to you
Utilize medication delivery services to have your pet's prescriptions refilled
3. No surprise visits - make appointments to see your vet
Avoid simply turning up and always inform your clinic before going down. This allows them to stagger appointments and minimize unnecessary contact between clients.
Now is one of the few times when being early for an appointment isn't a good idea - Keep to your appointment time and don't forget to wear a mask!


Minimizing unnecessary physical contact keeps you, your pet, and your vet safer. #stayhome #circuitbreaker




Comments